集团多项工程荣获BIM技术大赛奖项
发布时间:2021-01-14审核:政工部 来源:总工办
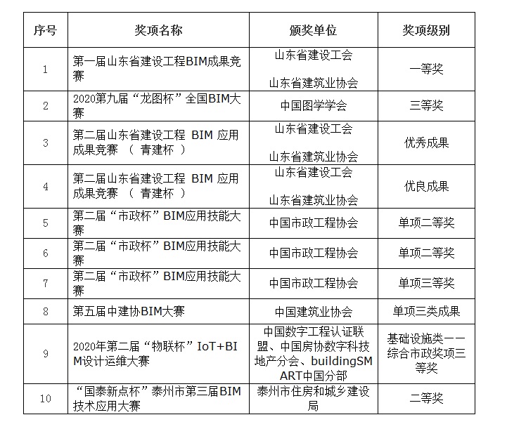
近日,,,,,,,,中国市政工程协会举办“全国市政基础设施BIM技术交流发展大会”,,,,,,,,会上对第二届“市政杯”BIM应用技能大赛进行颁奖。。。。。。。。集团参赛项目经过专家评审,,,,,,,,最终获得2项二等奖,,,,,,,,1项三等奖。。。。。。。。
2020年度,,,,,,,,集团BIM应用技术硕果累累,,,,,,,,陆续参加了“第五届中建协BIM大赛”“山东省建筑业协会第二届BIM应用成果BIM成果竞赛”“龙图杯”(第九届)全国BIM大赛等9项BIM技术赛事,,,,,,,,荣获各类奖项共计10项。。。。。。。。
下一步,,,,,,,,集团 BIM技术人员将再接再厉,,,,,,,,更多地将BIM技术服务于现场工程应用,,,,,,,,为集团科技发展作出新贡献。。。。。。。。
附:2020年度BIM技术应用获奖统计

2020年度,,,,,,,,集团BIM应用技术硕果累累,,,,,,,,陆续参加了“第五届中建协BIM大赛”“山东省建筑业协会第二届BIM应用成果BIM成果竞赛”“龙图杯”(第九届)全国BIM大赛等9项BIM技术赛事,,,,,,,,荣获各类奖项共计10项。。。。。。。。
下一步,,,,,,,,集团 BIM技术人员将再接再厉,,,,,,,,更多地将BIM技术服务于现场工程应用,,,,,,,,为集团科技发展作出新贡献。。。。。。。。
附:2020年度BIM技术应用获奖统计

