ºã·åg22

¼¯ÍÅ»ñ¼ÃÄϹìµÀ½»Í¨¼¯ÍÅ2020Äê¶È¹¤³Ì½¨ÉèÓÅÐã²Î½¨µ¥Î»µÈ¼¯Ìå¼°¸öÈËÈÙÓþ4Ïî

·¢²¼Ê±¼ä£º2021-03-14ÉóºË£ºÕþ¹¤²¿ À´Ô´£º¶þ·Ö¹«Ë¾
ºã·åg22¡¤(ÖйúÓÎ)×îйٷ½ÍøÕ¾ ·µ»ØÁбí
  3ÔÂ10ÈÕ£¬ £¬£¬£¬£¬¼ÃÄϹìµÀ½»Í¨¼¯ÍÅÕÙ¿ª°²È«ÖÊÁ¿´ó»á¡£¡£¡£¡£¡£¡£¡£ ¡£¼¯Íŵ³Î¯¸±Êé¼Ç¡¢¸±×ܾ­ÀíÁõÏ໪£¬ £¬£¬£¬£¬»ñ½±¹¤³ÌÏîÄ¿´ú±íºÍ¸öÈ˲μӻáÒé¡£¡£¡£¡£¡£¡£¡£ ¡£

  ´ó»á¶Ô2020Äê¶È¹¤³Ì½¨ÉèÓÅÐã²Î½¨µ¥Î»ºÍÏȽø¸öÈ˽øÐбíÕᣡ£¡£¡£¡£¡£¡£ ¡£¼¯ÍÅÓëÖÐÌúÊ®¶þ¾Ö¼¯ÍÅÁªºÏÌå²Î½¨¼ÃÄϹìµÀ½»Í¨2ºÅÏßÍÁ½¨Æß±ê¹¤³Ì£¬ £¬£¬£¬£¬»ñ¡°2020Äê¶È¹¤³Ì½¨ÉèÓÅÐã²Î½¨µ¥Î»¡±¼°30ÍòÔª½±½ð½±Àø¡£¡£¡£¡£¡£¡£¡£ ¡£¼¯Íųн¨°ÂÌåÎ÷·±±ÑÓ¡¢°ÂÌåÖз±±ÑÓÊÐÕþµÀ·¹¤³Ì£¬ £¬£¬£¬£¬»ñ¡°Ìرð¹±Ï×½±¡±¼°10ÍòÔª½±½ð½±Àø£»£»£»£»£»£»¶þ·Ö¹«Ë¾¶«¿ÍÕ¾½ø³ö³¡µÀ·һ±ê¹¤³ÌÏîÄ¿¾­ÀíÐÞÄËÈñ¡¢Ê®·Ö¹«Ë¾Ð¶«Õ¾ÕÅÂíÆ¬ÇøµÀ·һ±ê¹¤³ÌÏîÄ¿¾­ÀíÀî³ÉºÓ2Ãûͬ־£¬ £¬£¬£¬£¬±»ÆÀΪ¡°2020Äê¶È²Î½¨µ¥Î»ÏȽø¸öÈË¡±¼°1ÍòÔª½±½ð½±Àø¡£¡£¡£¡£¡£¡£¡£ ¡£

  ±íÕÃÊÇÈÙÒ«£¬ £¬£¬£¬£¬¸üÊÇǰ½øµÄ¶¯Á¦¡£¡£¡£¡£¡£¡£¡£ ¡£ÏÂÒ»²½£¬ £¬£¬£¬£¬¼¯ÍŽ«ÔÚ¼ÃÄϹìµÀ½»Í¨4ºÅÏß¡¢3ºÅÏß¶þÆÚµÈ¹¤³Ì½¨ÉèÖУ¬ £¬£¬£¬£¬¼ÌÐø·¢Ñï¡°ºã·åg22Ìú¾ü¡±¾«Éñ£¬ £¬£¬£¬£¬ÄýÐľÛÁ¦£¬ £¬£¬£¬£¬¹¥¼á¿ËÄÑ£¬ £¬£¬£¬£¬²»¶ÏÌáÉý°²È«ÖÊÁ¿ºÍÎÄÃ÷Ê©¹¤¹ÜÀíˮƽ£¬ £¬£¬£¬£¬Îª¼¯ÍÅ¡°Ê®ËÄÎ塱¿ªºÃ¾Ö¡¢ÆðºÃ²½£¬ £¬£¬£¬£¬µì¶¨¼áʵ»ù´¡£¡£¡£¡£¡£¡£¡£ ¡£¬ £¬£¬£¬£¬ÒÔ¸ü¼ÓÓÅÒìµÄ³É¼¨Ïò½¨µ³100ÖÜÄêÏ×Àñ£¡

ºã·åg22¡¤(ÖйúÓÎ)×îйٷ½ÍøÕ¾

¼¯ÍÅ»ñ¡°2020Äê¶È¹¤³Ì½¨ÉèÓÅÐã²Î½¨µ¥Î»¡±


ºã·åg22¡¤(ÖйúÓÎ)×îйٷ½ÍøÕ¾


¼¯ÍÅ2Ï³Ì»ñ¡°Ìرð¹±Ï×½±¡±


ºã·åg22¡¤(ÖйúÓÎ)×îйٷ½ÍøÕ¾

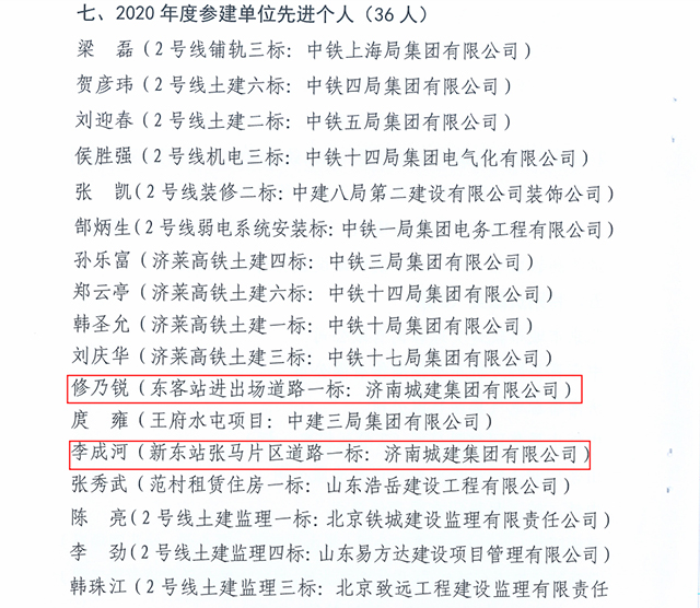
ÐÞÄËÈñ¡¢Àî³ÉºÓ»ñ¡°2020Äê¶È²Î½¨µ¥Î»ÏȽø¸öÈË¡±


ºã·åg22¡¤(ÖйúÓÎ)×îйٷ½ÍøÕ¾

ºã·åg22¡¤(ÖйúÓÎ)×îйٷ½ÍøÕ¾

¹ìµÀ¼¯ÍÅ2020Äê¶ÈÓÅÐã²Î½¨µ¥Î»ºÍ¸öÈ˱íÕÃÃûµ¥

ºã·åg22¡¤(ÖйúÓÎ)×îйٷ½ÍøÕ¾
  ÁªÏµ¿Í·þ
  400-888-8888
¡¾ÍøÕ¾µØÍ¼¡¿¡¾sitemap¡¿